发布人:王永振 发布时间:2022-06-08
山东理工大学化学化工学院
化工院字〔2022〕3号
化学化工学院仪器设备开放共享管理办法
第一章总则
第一条依据《国务院关于国家重大科研基础设施和大型科研仪器向社会开放的意见》(国发〔2014〕70号)、《教育部办公厅关于加强高等学校科研基础设施和科研仪器开放共享的指导意见》(教技厅〔2015〕4号)、《山东省科研基础设施和科研仪器开放共享管理办法》(鲁科字〔2018〕97号)以及《山东理工大学大型仪器设备开放共享管理办法(试行)》(鲁理工大政发〔2019〕141号)等文件,结合学院实际,制定本办法。
第二条本办法中的开放共享仪器设备是指:学院学科建设、专业建设以及创收经费等(统称“学院经费”)采购的且归属学院管理的仪器设备;按上级规定必须开放共享的仪器设备;教师个人经费购置的、自愿纳入共享的仪器设备。
第三条仪器设备开放共享以“非营利性收费”为前提,实行“有偿服务”原则,在优先满足学院教学和科研需求的前提下,面向校内、社会服务。
第二章责任体系
第四条学院分管领导统筹学院仪器设备开放共享工作,负责组建学院开放共享平台,牵头制定管理细则、收费标准,组织开放共享绩效考核评价,管理共享平台经费,审核人员工作量与补助发放。
第五条学院实验中心具体负责学院仪器设备共享工作,落实学校、学院仪器设备开放共享制度,监督、检查开放共享使用情况,组织仪器设备使用培训。
第六条学院指定专人作为开放共享平台管理员,具体负责学院开放共享网络平台的运行管理,承担平台日常事务,做好仪器设备使用记录和学院开放共享服务各项数据的收集工作。
第七条仪器设备管理员负责仪器设备正常运行和开放,做好日常维护、预约审核、费用核算、使用记录、技术培训等工作,及时提供技术服务,不向用户收取规定以外的任何费用。
第八条每台仪器设备可配备研究生助管不超过2人,承担样品收取、测试、数据交接等工作。
第三章运行管理
第九条仪器设备开放共享通过“山东理工大学大型仪器共享管理平台”运行管理。
第十条学院开放共享仪器设备分3类进行管理
(一)A类:学院经费购置的,且归入学院公共测试平台的仪器设备。
(二)B类:学院经费购置的,分散于各课题组管理的仪器设备。对老旧或专用仪器设备,由课题组提出申请,经审核通过后,可不纳入开放共享。
(三)C类:教职工个人经费购置的,纳入开放共享的仪器设备。
第十一条A类仪器设备的运行管理
(一)A类仪器设备由学院实验中心统一管理,承担维护、维修、耗材、试剂、运行等费用;协管课题组派1名教师作为管理员和1~2名研究生作为助管,负责仪器的技术服务、日常维护等工作,管理员、助管的工作考核由实验中心负责。
(二)学院根据仪器设备测试情况,每年为协管课题组提供一定数量的免费机时(样品)或补助一定额度的测试费,不再对管理员、研究生助管发放劳务补助;免费额度使用时,仍需通过大型仪器共享平台预约并排队测试;免费额度以外的,按标准收取测试费;非协管课题组使用时,按标准收取测试费。
第十二条 B类仪器设备的运行管理
(一)B类仪器设备由学院实验中心和各课题组共同管理:实验中心负责仪器设备共享开放的监督检查、绩效考核;各课题组承担仪器日常维护、耗材、试剂、水电等的费用,指定1名教师管理员负责仪器设备的日常运行和测试服务,根据需要设置研究生助管。
(二)各课题组免费使用所管理的B类仪器设备,但仍需通过大型仪器共享平台预约测试;其他人员使用时,按标准缴纳测试费。
(三)各课题组可根据仪器设备开放共享情况,给予管理员、研究生助管一定的劳务补助或经费支持,具体额度由各课题组决定。
第十三条C类仪器设备的运行管理
(一)C类仪器设备由所属课题组负责管理、运行和维护,承担仪器日常维护、耗材、试剂、水电等费用,指定1名教师管理员负责仪器设备的日常运行和测试服务,根据需要设置研究生助管。
(二)各课题组可根据仪器设备开放共享情况,给予管理员、研究生助管一定的劳务补助或经费支持,具体额度由各课题组决定。
第十四条A类仪器设备应保证工作日正常开放;B类仪器设备每周应开放不少于2天,开放时间由负责管理的课题组确定,并在学院备案;C类仪器设备的开放时间由课题组自主确定。
第十五条A类仪器设备逐步实行自主测试,但所有操作人员必须经培训合格后,在仪器管理员的指导下方可上机操作。B类和C类设备可视具体情况,参照执行。
第十六条学院将不定期组织仪器设备的使用操作培训,只有经过学院认可并登记备案的培训合格者,方可操作学院公共测试平台的仪器设备,严格遵守仪器设备操作规程、实验室安全规章制度。培训不合格者或未经培训者一律不得操作仪器设备,违规者视情节严重程度予以相应处理(通报批评、取消测试资格、赔偿损失等),造成事故者按学校、学院有关制度处理。
第十七条课题组无力运行或管理仪器设备时,应向学院提出申请,变更该仪器设备的管理。
第十八条利用学院经费购置的仪器设备,以设备损坏、耗材不足、人员不到位等理由拒绝共享的,学院有权收回,作调拨处理。
第三章收费管理
第十九条按照仪器设备运行成本补偿及可持续发展原则,纳入开放共享平台的仪器设备实行收费管理,严格遵守上级和学校相关规定。
第二十条仪器设备的收费标准参照国家或学校有统一定价执行;无统一定价的,参照市场和仪器设备使用的成本制定收费办法。参照成本包括:设备维修维护费、能源动力费、实验耗材费、测试人员劳务费、技术服务费(制样、方案优化、数据处理、报告编制等)等。
第二十一条测试收费标准分为院内、院外、校外3个等次,其中院外、校外价格参照学校同类测试定价标准,院内价格不高于院外的80%。
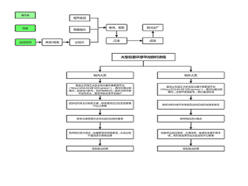
第二十二条测试服务工作流程:
(一)预约:登陆“山东理工大学大型仪器共享管理平台”预约;
(二)审核:仪器管理员登录系统,审核并确定测试时间;
(三)测试:按照预约时间送样测试,预约后没有测试,且未按照规定时间取消预约的(预约测试日期前一天的17:00之前),视同已测试,按相应标准收费。
(四)缴费:所有测试通过山东理工大学大型仪器共享管理平台计费,费用由管理员根据公布的收费标准及实际测试情况,采取测试后结算的方式在系统中登记。在完成测试后,设备管理员在大型仪器设备管理平台上对该次测试进行结算,输入实际结算费用。结算费用由设备管理员、送样人双方确认后,从系统预存测试费中直接扣除或由送样人在一个月内前往学校财务处缴费。
(五)领取实验结果:扣费完成或提供财务交费凭据后,领取实验结果。

图1 共享仪器设备测试工作流程
第二十三条测试费使用
(一)学校财务处定期结算测试费,其中40%纳入学校大型仪器设备开放共享基金,60%划归学院。
(二)根据《山东理工大学大型仪器设备开放共享管理办法(试行)》,划归学院的费用主要用于弥补开放共享人力成本、材料消耗及仪器设备维护、维修费用和日常管理等运行费,参照有关政策,用于奖励提供开放共享服务的人员及团队,其中:A类仪器设备测试费由学院管理和统筹支出;B类仪器设备学院扣除20%,其余由管理该仪器的课题组使用;C类仪器设备由所属课题组全额使用;具有共性需求的B类和C类仪器设备可放置学院公共测试平台统一管理,需从学校返还学院的测试费中扣除10%作为管理费。
第二十四条收费标准实行审批备案制,经过学院通过并公示无异议后,按照学校财务有关规定收取、管理和支出。因市场原因或学校定价标准变化时,学院收费标准适时调整。
第四章考核
第二十五条学院对仪器设备的开放共享情况进行年度综合考核,考核内容包括:机时数、服务收入、服务质量、管理水平、人才培养、设备完好率、功能利用与开发等。考核工作采用自评和学院评审相结合的方法,具体考核办法另行制定。
第二十六条对于考核优秀并取得突出成绩的团队或个人,学院给予表彰和奖励,并在后续开放共享、经费投入、职称评聘等方面给予政策倾斜;考核不合格的,将采用限期整改、减少经费投入或对仪器设备进行调拨处理等措施。
第五章附则
第二十七条本办法未尽事项按国家、学校有关规定执行。
第二十八条本办法由化学化工学院实验中心负责解释,自发布之日起执行。
化学化工学院
2022年5月28日
附件1:大型仪器设备开放共享申请表
资产名称 |
| ||
资产编号 |
| 购置日期 |
|
资产领用人 |
| 资产原值(元) |
|
仪器类型 | £A类 £B类 £C类 | ||
开放时间 |
| ||
测试服务内容:
| |||
资产使用人意见:
本人申请将 纳入学院仪器设备开放共享平台,并按照学校、学院的相关规定,提供测试服务。 资产使用人(签字):
年 月 日 | |||
仪器管理员意见:
本人同意担任 管理员,负责该仪器设备的开放共享工作。
仪器管理员(签字):
年 月 日 | |||
学院意见:
负责人(签字): (单位公章) 年 月 日 | |||
单位名称 |
| ||
资产编号 |
| 资产名称 |
|
原值(元) |
| 购置日期 |
|
仪器类型 | £教学仪器 £科研仪器 | ||
取消开放共享理由:
仪器负责人(签字):
年 月 日 | |||
所在单位审查意见:
负责人(签字):
(单位公章) 年 月 日 | |||
实验管理中心审核意见:
负责人(签字): 年 月 日 | |||